İzmir Büyükşehir Belediyesi İzelman A.Ş.
Kente Değer KatanHizmetler
Otoparklar, Çocuk Etkinlik Merkezleri ve daha fazlasıyla İzmir halkının hizmetinde.
Rakamlarla İzelman A.Ş.
Güven Veren Rakamlar
İzmir halkına kesintisiz hizmet sunmanın gururunu yaşıyoruz.
Otopark Araç Kapasitesi
Otopark Lokasyonu
Çocuk Etkinlik Merkezi
Hizmetlerimiz
İzmir HalkınaKesintisiz Hizmet
İzmir Büyükşehir Belediyesi iştiraki olarak kente değer katan kaliteli ve güvenilir hizmetler sunuyoruz.

Otoparklar
İzmir genelinde 44 lokasyonda, 11.837 araç kapasiteli açık ve kapalı otopark hizmeti

Yuvamız İzmir
Kent genelinde 22 merkezde 36–66 ay arası çocuklara hizmet

İnsan Kaynakları
7.899 çalışma arkadaşımız için insan kaynakları yönetimi

OSGB
2011’den bu yana 99 kişilik uzman kadroyla İSG hizmeti

Sosyal Tesisler
Örnekköy Sosyal Tesislerinde öğrenci barınma hizmeti
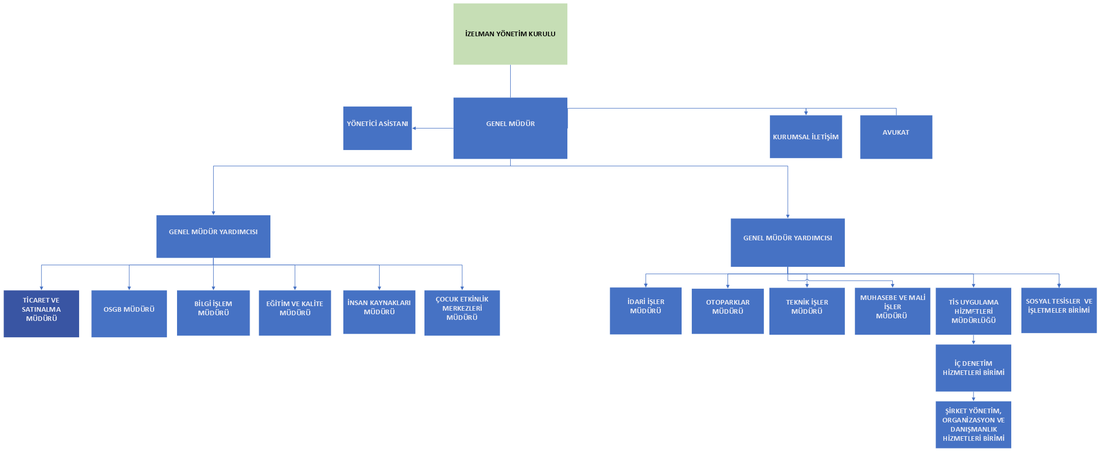
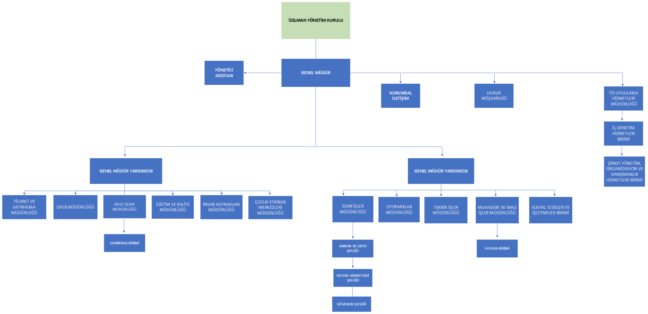
Organizasyon Yapımız
İZELMAN A.Ş. YÖNETİM KURULU ve GENEL MÜDÜR kadromuzla hizmetlerimizi koordineli şekilde yürütüyoruz.

Satın Alma & İhaleler
Güncel İhaleler
Tüm satın alma ve ihale süreçlerimizi şeffaf bir şekilde yürütüyoruz. Güncel ihale duyurularımızı takip edebilirsiniz.

